首页
产品展示
应用方案
客户案例
资质荣誉
联系我们
国家标准
行业新闻
在线留言
国家标准
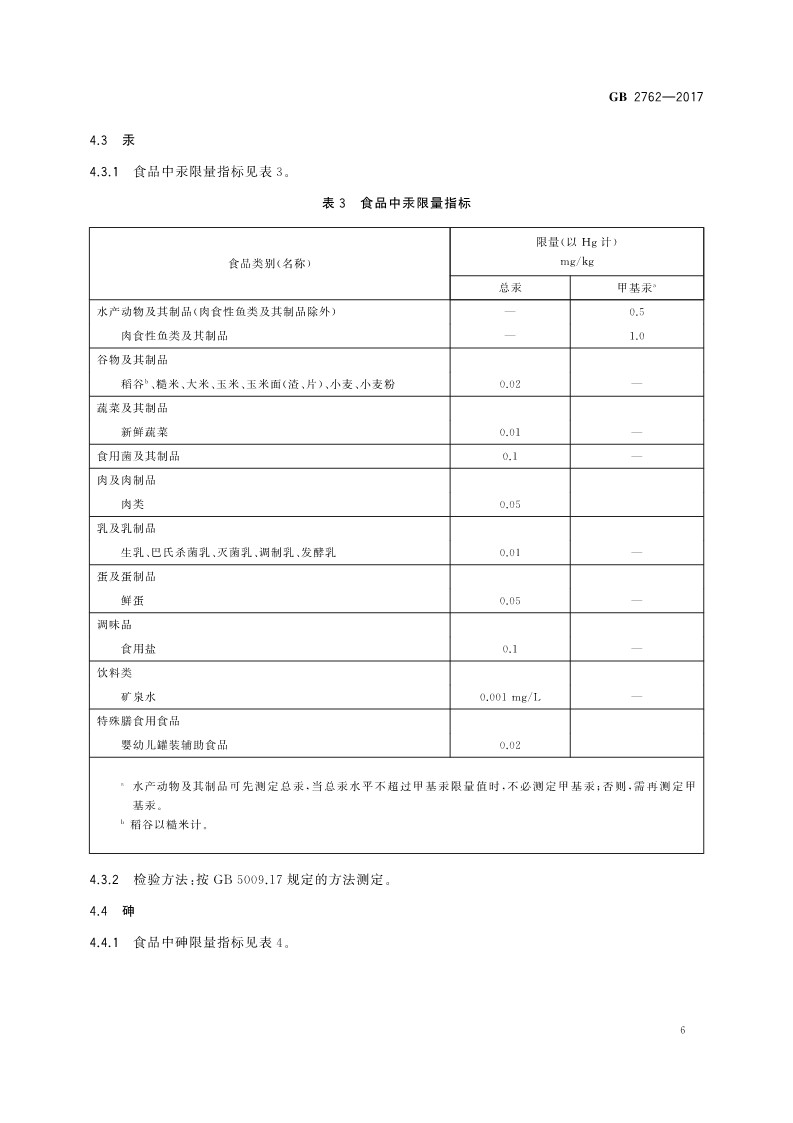
GB 2762-2017 食品安全国家标准 食品中污染物限量
更新时间:2020-06-08 09:56:00 点击次数:
上一篇:暂无
下一篇: HJ 1050-2019 水质 氯酸盐、亚氯酸盐、溴酸盐、二氯乙酸和三氯乙酸的测定 离子色谱法
返回列表